NIMA B2 Communicatie, richtlijnen Communicatieplan 2023

Als examinator van NIMA B2 Communicatie, merk ik dat kandidaten meestal veel moeite steken in analyse en hierbij gebruik maken van marketing- en managementmodellen. Het Tactisch/ Operationele Communicatieplan dat je moet maken, kan echter veel beter worden met:

  • meer nadruk op creativiteit in het bedenken van een communicatiestrategie;
  • meer gebruik maken van inzichten vanuit de communicatie (i.p.v. marketing en management).

HBO-scriptie vergelijkbaar met NIMA B Communicatie Examen

Op de site van Nima staat: “Het niveau van het NIMA B Communicatie Examen is vastgesteld op EQF-niveau 6. Oftewel het NLQF niveau 6.  Dat is vergelijkbaar met hbo-niveau, aangevuld met werkervaring.” Daarom kun je het artikel dat je nu leest ook toepassen voor een betere HBO-scriptie.

Lees in dit artikel:

  • Analyses op Strategisch & Organisatorisch Niveau
  • Marketingplanningsproces en Communicatieplanningsproces
  • Creatie op Tactisch Niveau
  • Marketingstrategie versus Communicatiestrategie
  • Opmerkingen bij Communicatiestrategie
    • Wat is de Communicatiemix?
    • Mediamix
    • Afzender: vaak vergeten
    • Boodschap: kern van je Communicatiestrategie
  • Meer nadruk op de Creatieve Oplossing
    • Onderbouwen noodzakelijk
  • Analyses die nuttig zijn voor je Communicatiestrategie
    • Analyse van Strategische en organisatorische uitgangspunten
    • Interne Analyse
    • Externe Analyse
  • Concludeer de Communicatieprobleemstelling
    • Organisatieprobleemstelling
    • Organisatiedoelstelling, Marketingdoelstelling, Communicatiedoelstelling
    • Communicatieprobleemstelling; communicatiebarrière
  • Concludeer de Communicatiedoelgroepen
  • Concludeer de Communicatiedoelstellingen
  • Concludeer de Boodschap
    • Wat ís een boodschap?
    • Boodschap: outside-in
    • Boodschap: inside-out
  • Concludeer de Media
  • Concludeer de Afzender
  • Concludeer de Communicatiestrategie
    • Tips voor het ontwikkelen van je Communicatiestrategie
  • Resultaatmeting en evaluatie
    • Effectevaluatie
    • Procesevaluatie
    • Reflectie op het maken van je plan
  • Planning
    • Implementatieplan
  • Budget en verantwoording
    • Kosten
    • Baten
  • NIMA B2 Communicatie, richtlijnen Communicatieplan 2023 vergeleken
  • Checklist voor je Rapport

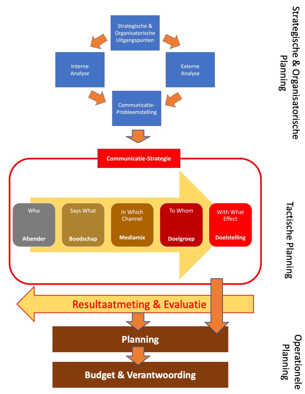
Analyses op Strategisch & Organisatorisch Niveau

Aan het eind van dit artikel vind je een tabel waarin de NIMA B2 Communicatie, richtlijnen Communicatieplan 2023 worden vergeleken. Hierin zie je, dat je na de algemene onderdelen voor een rapport de volgende analytische onderdelen moet beschrijven:

  • Strategische en organisatorische uitgangspunten
  • Interne & externe analyse
  • Communicatieprobleemstelling

De relaties tussen deze analytische onderdelen zijn als volgt weer te geven:

Analyses op Strategisch & Organisatorisch Niveau

Deze analytische onderdelen gaan over het Strategisch & Organisatorisch Niveau, hiermee beschrijf je:

  • de bestaande situatie van de organisatie en de strategische keuzes die zijn gemaakt,
  • wat er binnen en buiten de organisatie aan de hand is en hoe dit op elkaar aansluit.

Als de organisatie niet optimaal omgaat met de wat er binnen en buiten aan de hand is, dan laat ze kansen liggen en zal ze haar organisatiedoelen niet maximaal verwezenlijken. Een bedrijf maakt dan bijvoorbeeld minder winst dan mogelijk is, of creëert minder aandeelhouderswaarde dan mogelijk is. Een non-profit organisatie verwezenlijkt dan haar maatschappelijke functie minder dan zou kunnen.

De organisatie kan hieraan iets doen, door meer grip te nemen op haar omgeving. Dit kan met behulp van communicatie. Dan kun je dus een Communicatieprobleemstelling concluderen. De Communicatieprobleemstelling luidt dan heel in het algemeen:

  • Hoe kan communicatie bijdragen aan het oplossen van het probleem van de organisatie?

Deze Analyses op Strategisch & Organisatorisch Niveau zijn de basis voor je Tactisch/ Operationeel Communicatieplan.

Voor je rapport moet je deze onderdelen maken, maar om op goede ideeën te komen kan het helpen om eerst Canvassen op drie niveaus in te vullen.

Marketingplanningsproces en Communicatieplanningsproces

Voorgaande analyses en hun relaties lijken sprekend op het analyse-gedeelte van het Marketingplanningsproces. En de neiging bestaat om dit voor het Communicatieplanningsproces op dezelfde manier aan te pakken, met dezelfde analysemodellen als in de marketing worden gebruikt. Maar een Marketingstrategie is iets anders dan een Communicatiestrategie en tijdens je analyses moet je daarom andere informatie verzamelen – zoals ik hierna zal toelichten.

De NIMA B2 Communicatie, richtlijnen Communicatieplan 2023 bevelen de volgende onderdelen aan:

  • Strategische en organisatorische uitgangspunten
  • Interne & externe analyse
  • Communicatieprobleemstelling
  • Communicatiedoelgroepen en – doelstellingen
  • Communicatiestrategie
  • Inzet communicatiemix
  • Planning
  • Resultaatmeting en evaluatie
  • Budget en verantwoording

Deze onderdelen lijken op de onderdelen van het Marketing Planning Process. Niet zo vreemd, want Nima is het Nederlands Instituut voor Marketing. Ik heb deze onderdelen verwerkt tot een schema van het Communicatieplanningsproces.

Creatie op Tactisch Niveau

Na de Analyses komen volgens NIMA B2 Communicatie, richtlijnen Communicatieplan 2023 de volgende onderwerpen:

  • Communicatiedoelgroepen en – doelstellingen
  • Communicatiestrategie
  • Inzet communicatiemix

Deze onderwerpen maken je rapport pas écht interessant, want hier moet je zélf keuzes maken, deze vormen dan ook de kern van je Tactisch Communicatieplan.

Ook deze structuur lijkt sprekend op die in het Marketingplanningsproces. In het Marketingplanningsproces komt na de analyse: het ontwikkelen van een Marketingstrategie. Op dezelfde manier komt in het Communicatieplanningsproces na de analyse: het ontwikkelen van een Communicatiestrategie.

Marketingstrategie versus Communicatiestrategie

In de Marketingstrategie stem je de elementen van de Marketing Mix op elkaar af. In de Communicatiestrategie stem je de elementen van de Communicatiemix op elkaar af. Verderop zal ik uitleggen dat het niet helemaal duidelijk is wat er met de Communicatiemix wordt bedoeld. Ik heb echter ervaren dat het heel praktisch is om in je Communicatiestrategie de vraag te beantwoorden uit het Model van Lasswell en de elementen uit zijn model op elkaar af te stemmen. Zijn model bestaat uit één zin:

Who says what, in which channel, to whom, with what effect?

Lasswell’s verbale Communicatiemodel: beantwoord de vraag om een Communicatiestrategie te ontwikkelen..

De Communicatiestrategie is dus een idee voor hoe je een probleem kunt oplossen met behulp van communicatie.

TIP. Lees: Communicatiebeleid of Communicatiestrategie of Strategische Communicatie?

Opmerkingen bij Communicatiestrategie

Als je de communicatiestrategie invult zoals hiervóór beschreven, dan komen alle onderwerpen aan bod die gevraagd worden in dit gedeelte van NIMA B2 Communicatie, richtlijnen Communicatieplan 2023. Namelijk: Communicatiedoelgroepen en – doelstellingen; Communicatiestrategie; Inzet communicatiemix).

Maar, wat is dat nou, een Communicatiemix?

Wat is de Communicatiemix?

” De communicatiemix van een onderneming bestaat uit corporate en marketingcommunicatie.” (Floor & Van Raaij, 2010, p31)

Overigens zien Floor & Van Raaij Interne Communicatie als een onderdeel van Corporate Communicatie. Dan kun je de communicatiemix dus zien als een strategisch instrument waarmee de organisatie relaties onderhoudt met al haar interne en externe stakeholders. Bij Marketingcommunicatie spreken we ook nog van een marketingcommunicatiemix, hierbij gaat het om instrumenten zoals reclame, sponsoring etc. om het keuzegedrag van afnemers te beïnvloeden.

Voor je examen heb je gekozen voor Marketingcommunicatie, Corporate Communicatie óf Communicatie bij Overheden. Je kunt bij het onderwerp Communicatiemix uitleggen waarom juist déze specialisatie geschikt is om het organisatieprobleem op te lossen. Ook kun je bij dit onderwerp uitleggen waarom reclame, sponsoring etc. het beste instrument is om de keuze van de doelgroep te beïnvloeden.

Mediamix

Voor je Communicatiestrategie is het belangrijker is om te analyseren welke Mediamix het beste is om de doelgroep te beïnvloeden. (In het dagelijkse spraakgebruik worden de woorden Communicatiemix en Mediamix vaak door elkaar gebruikt.)

Afzender: vaak vergeten

De Afzender wordt niet expliciet gevraagd in de NIMA B2 Communicatie, richtlijnen Communicatieplan 2023 en wordt ook vaak vergeten door kandidaten. Maar dit is het eerste element uit de vraag van Lasswell. De Afzender is belangrijk, kijk maar naar je whatsapp en email: de afzender bepaalt sterk of je meteen aandacht hebt voor een bericht of niet. Ook op social media en in reclame-campagnes maakt het veel uit wie de afzender is.

BALR. was bijvoorbeeld een onbekend merk, maar door zich te associëren met bekende Nederlanders (BN’ers) werd het snel populair. (Met behulp van Brandscaping.) De BN’ers worden dus gebruikt als ondersteunende merken. Zoals ook Nike gebruik maakt van Michael Jordan, Ronaldo, Colin Kaepernik, etc.

Vooral merken die onbekend of niet geliefd zijn kunnen baat hebben bij het inzetten van de merkkracht van een ander merk als mede-afzender (endorsement). Zo kunnen ze aandacht krijgen en de doelgroep overtuigen. (Op de lange duur is het beter voor een merk om de eigen merkkracht te versterken, waardoor het merk zélf een aantrekkelijke en overtuigende Afzender wordt. Dit valt echter buiten jouw Tactisch/ Operationele Communicatieplan, want het richting geven aaneen Merk hoort bij Strategische Planning.)

Boodschap: kern van je Communicatiestrategie

Ook de Boodschap wordt niet expliciet gevraagd in de NIMA B2 Communicatie, richtlijnen Communicatieplan 2023. Toch moeten examinatoren het Communicatieplan onder andere beoordelen op de Boodschap en of deze correct is verwoord, en specifiek is per doelgroep.

De Boodschap is misschien wel het belangrijkste van je hele Communicatiestrategie, want met de Boodschap verander je Kennis en Houding van de Doelgroep, en daarmee het voorgenomen Gedrag. Een goede Boodschap is dus essentieel voor een effectieve strategie en een communicatieplan waarmee je SMART doelstellingen wil behalen.

Meer nadruk op de Creatieve Oplossing

De Analyses waarmee we begonnen zijn redelijk objectief: ze gaan over een bestaande situatie. Iedereen die de bestaande situatie analyseert, zal ongeveer tot dezelfde conclusies komen. Je analytische gedeelte is dus tamelijk veilig (je kunt hoogstens niet genoeg werk verrichten).

Met je Communicatiestrategie is het anders, hiermee maak je jouw plan uniek. Jouw idee voor een Communicatiestrategie is namelijk jóuw idee. Dit is jóuw creatie. Iemand anders had een andere oplossing kunnen bedenken. Jouw oplossing is dus subjectief. Hiermee steek je je nek uit en hiermee neem je een risico.

In heel veel rapporten wordt nogal wat moeite gestoken in het veilige analytische gedeelte (dus: Strategische en organisatorische uitgangspunten; Interne & externe analyse; Communicatieprobleemstelling). Vervolgens wordt dan een oplossing (Communicatiestrategie) gegeven die op het laatst bedacht lijkt te zijn.

Die Communicatiestrategie had vaak bedacht kunnen worden zónder de voorgaande analyses. De voorgaande analyses zijn dan eigenlijk zonde van de tijd. Met dezelfde moeite hadden ook analyses gemaakt kunnen worden die meer toegevoegde waarde hebben voor je Communicatiestrategie.

Lees verderop wat voor analyses en onderzoek je kunt doen, die nuttig zijn voor je Communicatiestrategie. Zo ontwikkel je een beter Communicatieplan, namelijk een plan dat effectief is en efficiënt omgaat met de gegeven middelen.

Onderbouwen noodzakelijk

Omdat jouw idee subjectief is en omdat je moeilijk vooraf kunt bewijzen dat je Communicatiestrategie zal gaan werken, moet je het goed onderbouwen: waarom is het een goed idee, waarom zal het werken binnen de gegeven tijd en met de gegeven middelen (budget, menskracht etc.)?

Dit onderbouw je met:

Analyses die nuttig zijn voor je Communicatiestrategie

Je Analyses op Strategisch & Organisatorisch Niveau moeten de basis zijn voor je Communicatieplan. Toch scoren veel kandidaten laag, doordat hun plan niet of nauwelijks gebaseerd is op de voorgaande analyses. Die analyses zijn dan ook vaak gemaakt met behulp van modellen die goed passen bij een marketingplan, maar weinig toegevoegde waarde hebben voor een communicatieplan.

In grijs volgen mijn tips voor vragen die je kunt beantwoorden zodat je nuttige input krijgt voor je Communicatieplan. (Zie ook: Lasswell als kapstok voor andere Theorieën, Modellen en Concepten.)

Analyse van Strategische en organisatorische uitgangspunten

Beantwoord de volgende vragen (dit doe je door informatie te verzamelen en dus onderzoek te doen):

Interne Analyse

Beantwoord de volgende vragen (dit doe je door informatie te verzamelen en dus onderzoek te doen):

  • Wat zijn de ontwikkelingen binnen de organisatie die het specifiek op dit moment nodig maken dat er een Communicatieplan komt?
  • Zijn er verhalen, kenmerken/ USP’s die misschien te gebruiken zijn in de Boodschap?
  • Welke Media, Activiteiten, Evenementen gebruikt de organisatie op dit moment om in contact te komen en blijven met de doelgroep?

Probeer ook in kaart te brengen:

  • Hoe effectief zijn de Media, Activiteiten, Evenementen die de organisatie op dit moment gebruikt?
  • Welke Communicatiestrategie wordt nu gebruikt?
  • Hoe effectief is die Communicatiestrategie?

Als je deze effectiviteit in kaart hebt gebracht, kun je waarschijnlijk al ‘laaghangend fruit‘ plukken: snelle verbeteringen voorstellen. Maak hierbij bijvoorbeeld gebruik van:

Externe Analyse

Beantwoord de volgende vragen (dit doe je door informatie te verzamelen en dus onderzoek te doen):

  • Wat zijn relevante trends & ontwikkelingen in de directe omgeving van de organisatie (meso omgeving)?
  • Wat zijn relevante trends & ontwikkelingen in de maatschappij (macro omgeving)?
  • Hoe ziet de DMURollen in het Beslissings-proces eruit?
  • Wie zijn de concurrenten volgens je opdrachtgever?
  • Wie zijn de concurrenten volgens de doelgroep? (Zoek dus naar de consideration set.)
  • Hoe zijn de concurrenten ten opzichte van elkaar gepositioneerd in het brein van de doelgroep? (Maak bijvoorbeeld: Oefening Positioneringsmatrix & Consideration Set)
  • Welke Stakeholders hebben volgens jou de meeste invloed op het ontstaan van het probleem?
  • Hoe ziet de Customer Journey/ Employee Journey/ etc. er op dit moment uit?
  • Wat zijn Mogelijke Touchpoints om de Doelgroep te beïnvloeden?
  • Welke woorden gebruikt de doelgroep graag? (& Aan welke woorden hebben ze een hekel?)
  • Welke onderwerpen vindt de doelgroep interessant? Waarom vinden ze dit interessant?
  • Welke tone-of-voice spreekt de doelgroep aan?
  • Wat zijn relevante motivaties van de doelgroep?
  • Is de Missie motiverend voor de doelgroep?
  • Welke Kennis, Houding & Gedrag heeft de doelgroep op dit moment ten opzichte van het merk/ product/ propositie? (Dit is de IST situatie.)

Het is belangrijk om je doelgroep goed te leren kennen. Interview daarom mensen uit de doelgroep (daarna kun je op basis van de antwoorden een enquête opzetten). Je kunt hiervoor de vragen gebruiken die je hier kunt downloaden:

Het kan een goed idee zijn om een Positioneringsmatrix (ofwel Perceptiekaart)te tekenen.

Concludeer de Communicatieprobleemstelling

Volgens de NIMA B2 Communicatie, richtlijnen Communicatieplan 2023 komt de Communicatieprobleemstelling direct na de In-en Externe Analyse. Volgens mij kan het handig zijn om eerst de uitkomsten van de In- en Externe Analyse te confronteren. Je kunt hiervoor formele analysemodellen gebruiken zoals:

  • SWOT-analyse (nadeel: dit is een model uit de marketing en levert niet per se nuttige informatie op voor je Communicatiestrategie),
  • GAP-analyse.

Let er wél op dat je eerst de juiste informatie moet verzamelen (d.m.v. onderzoek) om in de SWOT of de GAP te gebruiken.

Organisatieprobleemstelling

Of je nou een formeel analysemodel gebruikt of niet, je moet uit de analyses altijd een Communicatieprobleemstelling concluderen. Ik vind het vaak handig om eerst een Organisatieprobleemstelling te formuleren. Dit is een probleem dat een bedreiging vormt voor het voortbestaan van de organisatie, of een bedreiging voor de reden van het bestaan van de organisatie (missie). Bij een bedrijf betekent dit bijvoorbeeld dat ze geen of te weinig winst maakt, of dat ze de aandeelhouders niet genoeg kan uitbetalen. Bij een non-profit organisatie betekent dit dat ze haar maatschappelijke opgave (missie) niet kan realiseren.

De Organisatieprobleemstelling beschrijft naar mijn idee in één zin:

Als de organisatie niets verandert dan:

  • Behaalt de organisatie niet de gewenste winst/ maatschappelijke impact/ genoeg goede medewerkers/ etc.
  • Kan de organisatie niet goed functioneren of moet zelfs stoppen.

Concludeer uit de voorgaande analyses:

  • Welke interne & Externe omstandigheden zorgen ervoor dat de Missie en/ of Organisatiedoelstellingen en/ of Marketingdoelstellingen niet behaald worden?
  • Wat is het Organisatieprobleem dat je gaat helpen oplossen met communicatie?

Organisatiedoelstelling, Marketingdoelstelling, Communicatiedoelstelling

Voor je Nima-examen moet je het budget voor je communicatieplan verantwoorden. Je moet dus aangeven welke effecten je plan zullen gaan opleveren en wat dit bijdraagt aan de doelstellingen van de organisatie. Hiermee kun je onderbouwen of de kosten opwegen tegen de baten. Het is dus belangrijk dat je Communicatiedoelstellingen bijdragen aan het behalen van de Organisatiedoelstellingen en de Missie. In rapporten is deze relatie – en dus ook de onderbouwing van kosten en baten – niet altijd duidelijk. Vandaar dat ik hieronder enige toelichting geef op de relatie tussen deze begrippen.

Om haar missie te bereiken heeft een organisatie de zogenoemde Organisatiedoelstellingen, dit zijn doelstellingen die de organisatie concreet op kortere termijn wil behalen; bijvoorbeeld binnen één jaar. Bij een commercieel bedrijf zijn de Organisatiedoelstellingen vaak Marketingdoelstellingen, zoals binnen een jaar willen we de winst verdubbelen; of 10% meer vaste klanten hebben; etc. Je kunt bij Organisatiedoelstellingen ook denken aan het op korte termijn willen binnenhalen van genoeg gekwalificeerde medewerkers; 5% meer jongeren zich laten uitspreken over discriminerend gedrag op de werkvloer; etc.

Organisatiedoelstellingen en Marketingdoelstellingen zijn niet altijd opgeschreven, het is dus nuttig om deze in interviews met het management boven tafel te krijgen. (Lees voordat je zo’n interview doet: het probleem achter het probleem.)

Het is voor jou sowieso zinnig om op deze Organisatiedoelstellingen aan te sluiten, want daarmee kun je aan de opdrachtgever duidelijk maken waarom het belangrijk is om budget vrij te maken voor jouw Communicatieplan.

Communicatieprobleemstelling; communicatiebarrière

De Communicatieprobleemstelling is in mijn beleving de beschrijving van het communicatieprobleem waarmee het Organisatieprobleem verkleind wordt. Dus als het communicatieprobleem wordt opgelost, dan wordt het Organisatieprobleem ook opgelost (of op zijn minst kleiner).

Bijvoorbeeld:

  • Organisatieprobleem: onze bank wordt in haar functioneren gehinderd doordat ze niet genoeg goede ICT’ers in dienst heeft.
  • Communicatieprobleem: de potentiële ICT’ers vinden onze bank saai, omdat ze alle banken saai vinden en dus willen ze niet solliciteren.

Het communicatieprobleem is dan dus wat Van Liemt & Koot de “communicatiebarrière” noemen.

“Wat denken mensen nu, wat willen we graag dat ze gaan denken en wat weerhoudt hen er thans van om dat te denken (communicatiebarrière)?” – Van Liemt & Koot, 2021, p75

De Communicatiedoelstelling is dan het oplossen van de communicatiebarrière. (Zie ook: Probleemstelling.)

Concludeer uit je Analyses:

  • Wat is het Communicatieprobleem dat het Organisatieprobleem zal helpen verkleinen?

Concludeer de Communicatiedoelgroepen

Concludeer uit je Analyses:

Bedenk je hierbij:

  • Een Communicatiedoelgroep is meestal groter dan de Marketingdoelgroep of Organisatiedoelgroep. (Als je Influencers gebruikt, dan bestaan de communicatiedoelgroepen uit influencers, plus de uiteindelijke doelgroepen. Je maakt dan gebruik van two-step-flow.)
  • Voor je Communicatieplan kan het nuttig zijn om te segmenteren in Innovators, Early Adopters, Early Majority, Late Majority, Laggards (Rogers); elk segment moet met andere argumenten (dus een andere Boodschap) overtuigd worden.
  • Ook het toepassen van de VALS-typologie kan nuttig zijn. De Innovators uit deze typologie lijken namelijk erg op de Innovators van Rogers en de Laggards van Rogers, hebben veel overeenkomst met de Survivors uit de VALS-typologie.
  • In de communicatiewereld wordt vaak het uitstekende Mentality-model van onderzoeksbureau Motivaction gebruikt. Voor het Nima Communicatie B examen is dit echter moeilijk, omdat Motivaction niet openbaar maakt met welke vragen je mensen indeelt bij één van de categorieën.

TIP: Maak van elke doelgroep en elk segment een Persona.

Concludeer de Communicatiedoelstellingen

Concludeer uit je Analyses:

  • Welke Kennis, Houding, Gedrag is gewenst én haalbaar bij elk van de doelgroepen en segmenten? (Dit is de SOLL situatie; jouw advies is erop gericht om deze situatie te bereiken.)

Formuleer nu een SMART communicatiedoelstelling per doelgroep/ segment. Veel kandidaten maken slechts één communicatiedoelstelling voor één doelgroep. Dit is extra vreemd omdat ze wél verschillende segmenten en/ of verschillende doelgroepen aanwijzen waarop ze zich willen richten met hun Communicatieplan. Daarom heb ik de volgende tabel gemaakt als hulpmiddel:

Gewenste KennisGewenste HoudingGewenst Gedrag
Doelgroep 1Communicatiedoelstelling 1KCommunicatiedoelstelling 1HCommunicatiedoelstelling 1G
Doelgroep 2Communicatiedoelstelling 2KCommunicatiedoelstelling 2HCommunicatiedoelstelling 2G
Doelgroep…

Vaak wordt vergeten dat de “M” uit SMART staat voor “Meetbaar”. Geef dus ook per Communicatiedoelstelling aan hoe je kunt meten of het gewenste effect is opgetreden.

Concludeer de Boodschap

Vergeet niet dat je verschillende doelgroepen/ segmenten hebt gedefinieerd. Bij elke doelgroep/ segment wil je in principe een íets ander effect bereiken en daarbij hoort misschien een íets andere Boodschap.

Concludeer uit je Analyses:

  • Welke woorden kun je gebruiken, zodat de doelgroep de Boodschap accepteert? (Welke woorden kun je beter niet gebruiken?)
  • Welke tone-of-voice kun je gebruiken, zodat de doelgroep de Boodschap accepteert? (Welke tone-of-voice kun je beter niet gebruiken?)
  • Welke onderwerpen kun je gebruiken, zodat de doelgroep de Boodschap accepteert? (Welke onderwerpen kun je beter niet gebruiken?)
  • Welke motivaties, trends, ontwikkelingen kun je in de Boodschap gebruiken om aandacht te krijgen van de Doelgroep?
  • Welke motivaties, trends, ontwikkelingen kun je in de Boodschap gebruiken, om de doelgroep te motiveren voor het gewenste gedrag?
  • Wat kun je uit de Missie gebruiken voor een Boodschap die de doelgroep zal motiveren?
  • Welke verhalen, kenmerken/ USP’s kun je gebruiken voor een motiverende Boodschap?

Wat ís een boodschap?

Er zijn verschillende manieren om een boodschap te formuleren. Ik vind bijvoorbeeld het “positioning statement” van Schultz (Schultz 1996, p36) een handige manier (vertaling door mij):

“Merk X” is beter dan “Merk Y” voor “de Doelgroep”, omdat het “USP” een resultaat is van (bewijs).

Voorbeeld: “Hair So Fine” is beter dan “Revlon Flex” voor “vrouwen van 13 tot 34”, omdat “het ervoor zorgt dat het haar niet uitdroogt” door de “proteïne en balsem formule”.

Op basis van deze positioning statement heb ik een invulblad gemaakt waarmee je makkelijk een boodschap kunt formuleren:

Aangezien de Boodschap de kern van je Communicatiestrategie en je Communicatieplan is, volgt hierna een toelichting op de inside-out benadering en de outside-in benadering voor het ontwikkelen van een boodschap. Misschien helpt je dit om een betere Boodschap te ontwikkelen.

Boodschap: outside-in

Uiteindelijk gaat het om de Boodschap die bij de doelgroep tussen de oren komt. De Kennis en de Houding van de Doelgroep bepalen wat men wil gaan doen: het Voorgenomen Gedrag.

Daarom moet je outside-in kijken naar wat de doelgroep al weet/ gelooft over de propositie. Met je boodschap kun je deze kennis en houding bijsturen. Met je boodschap zeg je iets over de propositie en de individuele ontvanger kan hierdoor kennis opdoen over de propositie, maar hij heeft er ook meteen een mening over. Je Boodschap heeft dus een Kennisaspect en een Houdingsaspect.

Boodschap: inside-out

In principe heeft het management de Positionering en de Propositie bepaald. Jij hoeft hieruit ‘alleen nog maar’ een Boodschap te concluderen. Maar, om de doelgroep te overtuigen, moet de Boodschap voldoen aan de BBT-formule: de Belofte (= Propositie) moet Bewezen worden met daadwerkelijk Gedrag van de organisatie. Het Gedrag van de organisatie moet dus kloppen met de Propositie, de Positionering en de Missie.

Je kunt een Boodschap ontwikkelen die past bij de bestaande Propositie, Positionering en Missie. Maar als dit niet motiverend is voor de Doelgroep, dan moet je de Boodschap aanpassen. (Misschien moet het Management zelfs het Gedrag van de organisatie aanpassen. Dit aangepaste gedrag moet dan passen bij een nieuwe Propositie en een nieuwe Positionering. Dan moet er dus op Strategisch Niveau, iets veranderen.)

Tip: Vind eerst een overtuigende Propositie door de Value Proposition Canvas in te vullen.

De boodschap moet het hoofd en het hart raken van de doelgroep, maar de boodschap moet ook consistent zijn met de Propositie, de Positionering en de Missie. Daarom moeten al deze begrippen volgens mij een rationeel aspect en een emotioneel aspect hebben. In onderstaande tabel heb ik de kern hiervan weergegeven.

Rationeel aspectEmotioneel aspect
Missie (Why?)Wat willen wij (bereiken)?Wat motiveert ons en externe doelgroepen?
Positionerings-strategieInformationeel:
– Wat wil de Doelgroep vermijden?
– Van ongewenste situatie naar neutrale situatie.
– -1 -> 0
Transformationeel:
– Wat wil de Doelgroep bereiken?
– Van neutrale situatie naar gewenste situatie.
– 0 -> +1
Value PropositionPain Relievers.Gain Creators.
BoodschapKennis.Houding.

Concludeer de Media

Vergeet niet dat je verschillende doelgroepen/ segmenten hebt gedefinieerd. Bij elke doelgroep/ segment wil je in principe een íets ander effect bereiken en daarbij hoort misschien een íets andere Mediamix.

Concludeer uit je Analyses:

  • Welke Media, Activiteiten, Evenementen kan de organisatie het best gebruiken om relevant te worden op de Mogelijke Touchpoints met de doelgroep?

Lees ook: Middelenmix van de Campagne

Concludeer de Afzender

Vergeet niet dat je verschillende doelgroepen/ segmenten hebt gedefinieerd. Bij elke doelgroep/ segment wil je in principe een íets ander effect bereiken en daarbij hoort misschien een andere Afzender/ Endorser.

Concludeer uit je Analyses:

TIP: als je een merk wilt gebruiken als endorser voor een ander merk, of als je een influencer wilt gebruiken, dan is het goed om te analyseren of deze bij elkaar passen. Gebruik hiervoor bijvoorbeeld de Profilering Fit-matrix.

Concludeer de Communicatiestrategie

In de vorige stappen heb je alle elementen uit de vraag van Lasswell beantwoord, en daarmee heb je in feite een communicatiestrategie ontwikkeld. Toch is het goed om nog eens goed te kijken of alle elementen optimaal op elkaar zijn afgestemd. Probeer alle elementen nog eens te verbeteren.

Je kunt onderstaand Lasswell Communicatiestrategie invulblad downloaden en gebruiken voor het ontwikkelen van je communicatiestrategie.

Tips voor het ontwikkelen van je Communicatiestrategie

Resultaatmeting en evaluatie

Het volgende onderdeel volgens de NIMA B2 Communicatie, richtlijnen Communicatieplan 2023 bestaat uit Resultaatmeting & Evaluatie. Echter, wat je hier precies moet beschrijven, dat is niet helemaal duidelijk. Denk bijvoorbeeld eens aan het volgende:

Als je een SMART doelstelling hebt geformuleerd, kun je op een bepaald moment meten of het gewenste resultaat is bereikt. Dit resultaat is het communicatie-effect:

  • Gewenste verandering van Kennis bij de Doelgroep/ Segment.
  • Gewenste verandering van Houding bij de Doelgroep/ Segment.
  • Gewenste verandering van Gedrag bij de Doelgroep/ Segment.

Beschrijf in je rapport hoe je de gewenste effecten van je campagne wilt gaan meten.

Effectevaluatie

Het resultaat meet je achteraf (zie hiervóór), maar je kunt tijdens de campagne al meten of het er effect (Effectevaluatie) optreedt en zo kun je eventueel bijsturen. Om dit te kunnen meten, moet je KPI’s ontwikkelen.

Beschrijf in je rapport welke KPI’s wilt gaan gebruiken, hoe je de KPI’s gaat meten en wat je kunt bijsturen aan de campagne als de scores op de KPI’s te laag zijn.

Procesevaluatie

Bij de Procesevaluatie gaat het over het optimaal verlopen van het proces.

Beschrijf in je rapport hoe je het proces gaat beoordelen en wat je kunt bijsturen tijdens de campagne als het proces niet zo goed blijkt te verlopen. Denk hierbij aan:

  • samenwerking tussen medewerkers
  • samenwerking tussen medewerkers en leidinggevenden
  • technische zaken die het proces soepeler/ moeilijker kunnen laten verlopen.

Reflectie op het maken van je plan

De voorgaande evaluaties gingen over de campagne, als deze gerealiseerd wordt. Daarnaast is het goed om te reflecteren op het maken van je plan: wat ging goed & wat kan beter? Denk hierbij bijvoorbeeld aan:

  • Geen optimale planning:
    • te laat begonnen?
    • te weinig tijd besteed?
    • welke invloed kan dit hebben op de kwaliteit van je communicatieplan?
    • wat kun je een volgende keer beter doen om je beter aan je planning te houden?
  • Geen optimale samenwerking met collega’s en leidinggevenden:
    • welke invloed kan dit hebben op de kwaliteit van je communicatieplan?
    • wat kun je een volgende keer beter doen om beter te communiceren met collega’s en leidinggevenden?
  • Steekproefgrootte van je kwantitatieve onderzoek. Vaak is de respons te laag:
    • hoe komt het at de respons zo laag is?
    • wat had je kunnen doen om een hogere respons te krijgen?
    • wat kun je een volgende keer doen om een hogere respons te krijgen?
    • welke bias kan er zijn opgetreden?
    • in welke mate tast deze bias de representativiteit van je onderzoek aan?
  • Steekproef van je kwalitatieve onderzoek:
    • welke bias kan er zijn opgetreden?
    • in welke mate tast deze bias de representativiteit van je onderzoek aan?

Planning

We zijn nu aangekomen bij het Operationele gedeelte van je communicatieplan. In je Communicatiestrategie heb je namelijk bedacht Hoe de Communicatiedoelstelling behaald gaan worden, nu in het Operationele gedeelte ga je aangeven Wat er concreet moet gedaan worden.

De timing van de inzet van middelen en het zenden van de boodschap is belangrijk. In verschillende fases van de Customer Journey kun je bijvoorbeeld verschillende boodschappen via verschillende media zenden. In het begin van de journey kun je de doelgroep bijvoorbeeld vooral informeren, vervolgens kun je hen emotioneel proberen te raken.

Denk dus na over de timing en maak vervolgens een overzicht. Bijvoorbeeld:

DoelgroepGewenst EffectBoodschapAfzenderMiddelTimingBudget

In dit overzicht heb ik het budget in de laatste kolom gezet. Je kunt dus de kosten van een middel dus in deze kolom zetten en vervolgens optellen. Zo kom je tot een zogenaamde “taakstellend budget“.

Implementatieplan

Je Communicatieplan wordt overtuigender als je ook een Implementatieplan hebt toegevoegd. Hierin staat Wie Wat Wanneer moet doen & Hoe. (Geef eventueel ook aan wie waarvoor verantwoordelijk/ aansprakelijk is.) Ook dit kun je in een overzicht laten zien:

Wie?Wat?Wanneer?Hoe?

Budget en verantwoording

Bij “Planning” gaf ik aan hoe je een budget taakstellend kunt samenstellen. Let op: In veel organisaties wordt niet taakstellend gebudgetteerd, maar moet je het doen met een percentage van de winst, of men kijkt bijvoorbeeld naar wat de concurrentie uitgeeft, of wat gangbaar is in de branche.

Je rapport wordt daarom overtuigender als je je verdiept hebt in de mogelijke budgetteringsmethodes, als je geconcludeerd hebt met welke budgetteringsmethode jij te maken hebt en hoe je hiermee omgaat. Bijvoorbeeld:

  • Op welke middelen kun je bezuinigen?
  • Hoe bezuinig je dan?
    • Minder middelen?
    • Goedkoper middelen?
    • Wat maakt dit uit voor de effectiviteit? (Denk bijvoorbeeld ook na over het communicatievermogen.)
  • Waarom bezuinig je op déze middelen en niet op andere middelen in je Communicatieplan?

Door dit soort vragen te beantwoorden ben je je budget en het bijbehorende plan aan het verantwoorden. Voor de verantwoording kun je dus aangeven wat de Kosten & Baten zijn. Beantwoord bijvoorbeeld de volgende vragen:

Kosten

  • Wat kost je plan?
  • Wat kost een goedkopere variant?

Baten

  • Welke communicatie-effecten denk je te bereiken met je Communicatieplan?
  • Welke communicatie-effecten denk je te bereiken met de goedkopere variant?
  • Wat dragen deze communicatie-effecten bij aan het oplossen van het Communicatieprobleem?
  • Wat draagt het verkleinen van het Communicatieprobleem bij aan het verkleinen van het Organisatieprobleem?

Je kunt deze vragen met tekst beantwoorden, maar de antwoorden worden overtuigender als ze onderbouwd zijn met cijfers. (Zorg er wel voor dat die cijfers zelf ook goed zijn onderbouwd.)

NIMA B2 Communicatie, richtlijnen Communicatieplan 2023 vergeleken

In onderstaande tabel heb ik de NIMA B2 Communicatie, richtlijnen Communicatieplan 2023 naast elkaar gezet. Je ziet dat ze vrijwel identiek zijn voor alledrie de vakgebieden.

Richtlijnen voor het Marketingcommunicatie-planRichtlijnen voor het Corporate CommunicatieplanRichtlijnen voor het communicatieplan Communicatie bij Overheden
Het tactisch/operationeel Marketingcommunicatieplan bestaat uit minimaal 10 en maximaal 25 pagina’s (A4, exclusief
bijlagen). We verwijzen naar de eisen gesteld in het B1 examen en naar de specifieke eisen hierna in hoofdstuk 4. Het
plan bevat in zijn algemeenheid minimaal de de onderstaande onderdelen:
Je tactisch/operationeel corporate communicatieplan bestaat uit minimaal 10 en maximaal 25 pagina’s (A4, exclusief
bijlagen). We verwijzen naar de eisen gesteld in het B1 examen en naar de specifieke eisen hierna in hoofdstuk 4. Het
plan bevat in zijn algemeenheid minimaal de onderstaande onderdelen:
Je tactisch –/operationeel communicatieplan bestaat uit minimaal 10 en maximaal 25 pagina’s (A4, exclusief
bijlagen). We verwijzen naar de eisen gesteld in het B1 examen en naar de specifieke eisen hierna in hoofdstuk 4.
Het plan bevat in zijn algemeenheid minimaal de onderstaande onderdelen. Gebruikmaking hierbij van de methode
Factor C
is toegestaan.
1. Voorblad
2. Samenvatting
3. Inhoudsopgave
4. Inleiding
5. Strategische en organisatorische uitgangspunten
6. Interne & externe analyse
7. Communicatieprobleemstelling
8. Communicatiedoelgroepen en – doelstellingen
9. Communicatiestrategie
10. Inzet communicatiemix
11. Planning
12. Resultaatmeting en evaluatie
13. Budget en verantwoording
14. Literatuurlijst met bronvermelding
15. Bijlagen
1. Voorblad
2. Samenvatting
3. Inhoudsopgave
4. Inleiding
5. Strategische en organisatorische uitgangspunten
6. Interne & externe analyse
7. Communicatieprobleemstelling
8. Communicatiedoelgroepen en – doelstellingen
9. Communicatiestrategie
10. Inzet communicatiemix
11. Planning
12. Resultaatmeting en evaluatie
13. Budget en verantwoording
14. Literatuurlijst met bronvermelding
15. Bijlagen
1. Voorblad
2. Samenvatting
3. Inhoudsopgave
4. Inleiding
5. Strategische en organisatorische uitgangspunten
6. Interne & externe analyse en communicatieprobleemstelling
7. Communicatiedoelgroepen en – doelstellingen
8. Communicatiestrategie
9. Inzet communicatiemix
10. Planning
11. Resultaatmeting en evaluatie
12. Budget en verantwoording
13. Literatuurlijst met bronvermelding
14. Bijlagen
Algemene opmerkingen:
– het communicatieplan bestrijkt een periode tot maximaal drie jaar
– het plan is onderbouwd en geschreven op basis van relevant (desk/field) onderzoek
– de kwaliteit en originaliteit van het plan zijn bepalend, niet de omvang
– de kandidaat maakt zelf de afweging welke modellen en theorieën in het plan worden verwerkt en
kan ook beargumenteren waarom deze en anderen niet)
Algemene opmerkingen:
– het communicatieplan bestrijkt een periode tot maximaal drie jaar
– het plan is onderbouwd op basis van relevant (desk/field) onderzoek
– de kwaliteit en originaliteit van het plan zijn bepalend, niet de omvang
– de student maakt zelf de afweging welke modellen en theorieën in het plan worden verwerkt en kan
ook beargumenteren waarom deze en anderen niet
Algemene opmerkingen:
– het communicatieplan bestrijkt een periode tot maximaal drie jaar
– het plan is onderbouwd op basis van relevant (desk/field) onderzoek
– het plan besteedt aandacht aan de rol van de overheid ingevolge (actuele) wetgeving
– de kwaliteit en originaliteit van het plan is bepalend, niet de omvang.

NLQF niveau 6

Via NLQF.nl kun je de beschrijving van NLQF niveau 6 downloaden.

Checklist voor je rapport

Check je rapport met deze checklist die je kunt downloaden. Deze is voor het rapport van het examen Marketingcommunicatie, maar je kunt hem ook grotendeels gebruiken voor Corporate Communicatie en voor Communicatie bij Overheden.

2 reacties

  1. Veel waardevolle info, dank daarvoor! Maar wat mij opvalt is dat er bijna nooit een communicatiestrategie uitgewerkt wordt vanuit de customer journey. De verschillende fasen kun je toch goed koppelen aan doelstellingen (zeker de opvolging kennis-houding-gedrag) maar ook aan de communicatieboodschap (boodschap per fase). Uitgangspunt is dan de het antwoord op de vraag. Welke communicatieboodschap, in welke fase, via welk kanaal, met welke vormen/middelen, bij welke doelgroep?

Plaats een reactie

Deze site gebruikt Akismet om spam te bestrijden. Ontdek hoe de data van je reactie verwerkt wordt.